启文教育
24小时招生热线
学校首页
课程设置
学校介绍
师资团队
校区列表
预约看校
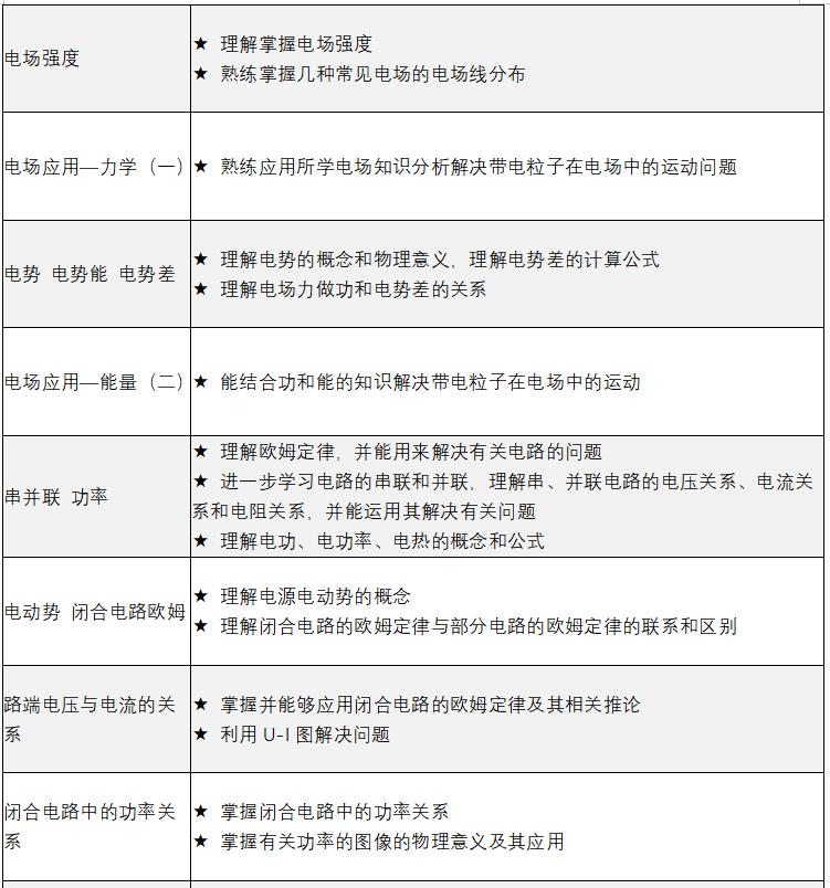
高二物理暑期课程
课程详情
授课机构:
启文教育
上课地点:
天河校区
开设班型:
早班,晚班,周末班
费用:
获取报价
94人已关注
预约试听
在线咨询
高考语文冲刺课
剩余名额:
2个
开班提醒
高考数学冲刺课
剩余名额:
2个
开班提醒
高考英语高考冲刺课程
剩余名额:
2个
开班提醒
高中个性化定制课
剩余名额:
2个
开班提醒
课程介绍
课程详情
校园风采
更多 >
推荐课程
高三物理暑期课程
【89元学3科】新高一定制衔接课
录播课+直播课USACO美国计算机奥赛
录播课+直播课丘成桐科学奖
录播课+直播课USNCO美国化学奥赛
录播课+直播课USABO美国生物奥赛
录播课+直播课HIMCM数学建模
录播课+直播课物理碗
录播课+直播课NSDA美式演讲与辩论
录播课+直播课AMC美国数学奥赛
MBA联考笔试
MBA提前面试课程
MBA笔试集训班
录播课+直播课一年级英语秋季班
录播课+直播课六年级语文秋季班
录播课+直播课六年级数学秋季班
录播课+直播课致学1对6线上课程
录播课+直播课上海四校自主招生特训班
录播课+直播课上海八校自主招生强化班
录播课+直播课上海市重点自主招生培养班